9月6日下午,湖南省环境卫生清洁行业协会周铁平会长委派秘书长田亚带着协会及会员单位提供的慰问物资来到了本次受灾严重的宁乡县花园村,在村支书等相关人员的陪同下深入到花园村10户受灾家庭走访,详细了解受灾贫困学生的家庭情况和实际困难并送上了慰问物资。
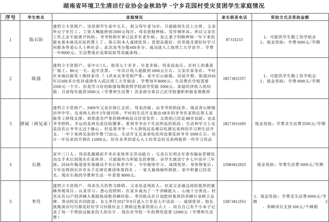
第一户:永锋二组,陈跃如(家长)、陈石阳(学生)
建档立卡贫困户,该贫困学生家中五人,祖父母年老76岁,只能做到生活上自理,父亲外出宁乡打工,工资大概能挣到2000元每月,母亲患精神病,发作频率高,所以父亲在工作之余不能离开妈妈,爷爷奶奶年事已高多有老年病,加之妻子的精神病一年下来的薪水基本就花在医药费上了,陈石阳本人成绩优异,思想品德好,经常提及要好好学习回报各界爱心人士和社会,此次高考分数600多分。成功进入上海理工大学读书,学费一年8000元,生活费现在是靠姑姑等亲戚凑钱。
因71洪水受灾滑坡后的狭窄山路
第二户:永锋一组,陈石坚(家长)、陈强(学生)
建档立卡贫困户,家中4口人,祖母七十多岁,年老多病,母亲高血压,在村上的桑蚕厂做工,80元一天,起早贪黑,一年共计收入能做到4000元左右,父亲在家务农,平时在本地以做零工维持家用.7.1洪水灾害受损严重,家中后山崩塌,房屋开裂。陈强2016年以600多分优异成绩考入武汉理工大学就读,学费每年8000元,生活费在学校需要1500元一个月,但是学习好的陈强每期获得学校助学奖励3000元。家庭经济收入的局限,目前每年提供5000元(学费和生活费)其余部分靠自己在学校兼职和做家教维持。
因71洪水受灾已快靠近房屋的山坡。
第三户:永锋一组,唐子华(家长)、唐斌(学生)
建档立卡贫困户,2009年父亲在浙江去世,母亲改嫁,由爷爷奶奶抚养,现读青山桥镇田坪中学,兄弟两人初中2年级同班,平时的生活开支就由68岁的爷爷在家附近帮人家做零工挣钱支撑,奶奶患有严重的精神病而且经常发作,太奶奶已经是88岁高龄,也是爷爷照料,幸运的是两兄弟比较懂事,看到爷爷由于生活所迫的原因,生活和学习上还是没有让爷爷太过于操心,但是靠爷爷一个人挣钱还是难以吃撑兄弟两的学习和生活开支,一年下来两兄弟的学费7720元,生活开支兄弟省吃俭用也要花掉爷爷3000左右,共计一年兄弟的开销在11000元,好在各界的爱心人士经常会给兄弟两提供一些学习用品。

第四户:永锋八组,石长明(家长)、石燕(学生)
家中三口人,母亲乳腺癌症手术在家休养无劳动能力,父亲石长明去年患有脑血管硬化动完手术后到现在在家休养,只能做些力所能及的事情,该学生就读宁乡七中高中三年级,2016年肠道患有毒瘤动手术后休养半年,今年继续学习,成绩优异,身体恢复后,今年还得到长沙市女子足球比赛团体第四名,一家人被病痛所困扰,家中积蓄已经花光,现在石燕的学费和生活一年需要8000元。

第五户:永锋八组,李丙乾(家长)李丹(学生)
建档立卡贫困户,母亲先天的智力障碍,父亲也是残疾人,但是父亲通过政府提供的蜜蜂养殖项目,认真学习,悉心的照料,在家乡成为了一个养蜂能人,心地十分善良,村里还有11户的养蜂人都跟他请教养蜂经验,李丙乾还在计划把村集体的养蜂行业树立品牌,带动村民共同致富,女儿李丹2017年9月进入宁乡县七中读高一,成绩优异,校长找她谈话句句都是好好学习回报社会上帮助过他家的爱心人士,而且自己有个小本子记录了每一个帮助过她家的人的名字。现在在学校一年的费用需要12000元(学费和生活费).

因洪水使道路已严重受损,只能靠人力徒步运输物资。
第六户:永锋八组,范元初(家长)、范思琪(学生)
父亲38岁,未婚,十年前领养了出生不久的范思琪,后来才发现范思琪从小就有先天性的脑瘫,导致手脚不能协调,左手无力,右脚不能正常行走,智力只有5岁左右,生活基本不能自理,父亲范元初为照顾女儿只能在家照顾,无生活来源,30多岁靠社会救助的父亲心疼不已,2017.09入学虎山特殊教育学校就读。学杂费全免,每月还需要生活费和护理费共计14400元/年,入学后范元初才能打工挣钱以贴补女儿开支。


第七户:花园堂一组,龚益明(家长)、龚锦媛(学生)
建档立卡贫困户,家中4人,该学生患有白血病,现在长沙读书,现年8岁,5岁时得的白白病,做了半移植,至现在治疗费用一起花了几十万,现在要稳定病情,每天两粒药丸,每粒200元,一个月药费12000元。如果做全移植,医疗费用需100多万,而且会有排异。7.1灾害致使屋后大崩塌,受灾严重!

学生在校成绩优异(满墙的奖状)
第八户:花园堂一组,李清华(家长)、李广(学生)
家中6人,祖父祖母年老多病,祖母患青光眼,背上长个肉瘤需要动手术,妈妈在青山桥镇上的电子厂上班,爸爸是个泥瓦工,懂电焊!7.1灾害重灾户,房屋受损严重。本人成绩优秀,就读于青山桥中学,成绩名列前茅。
因洪灾房屋受损严重!
第九户:花园堂五组,付正湘(家长)、付思源(学生)
建档立卡贫困户,7.1受灾严重户,该学生患有白血病,现已做骨髓移植,病情基本稳定,只是要注意营养,手术治疗致使家庭债台高筑,2013年3月份,7岁时发现白血病,至今总医疗费用130多万!目前,在花园小学读书,自立坚强。

第十户:花园堂八组,付新春(家长)、石巧(学生)
建档立卡贫困户,7.1灾情严重,家中6人,在宁乡七中读高中,一期费用大概6000-7000元,其父石向中因车祸两度载肢,一直呆在家休养8年,现帮人家看店。其母付新春,电话号码:18711197800,现年38岁,在长沙帮人家看店1200元左右,原来在市宣传部长家做过家政,现也愿意再从事家政工作。祖父祖母老俩囗在家可照顾好俩孙女!
