网站首页
协会介绍
协 会 简 介
会 员 服 务
联 系 我 们
协会动态
协会动态
公示公告
专题活动
会员单位
专家库
专业委员会
会员动态
行业标准
行业标准
专业培训
专业培训
政策法规
政策法规
行业资讯
协会党建
协会党建
企业信息发布
企业信息发布
联系我们
咨询投诉
联系我们
您当前所在位置:
主页
>
协会动态
>
公示公告
>
协会动态
公示公告
专题活动
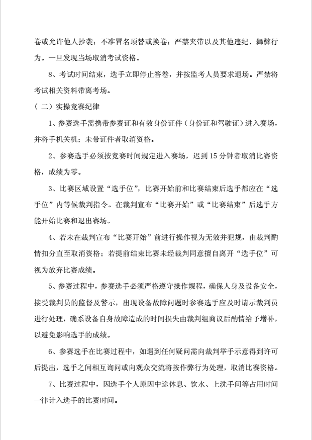
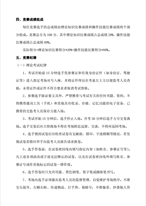
(环卫保洁员)第二届湖南省清洁清洗行业职业技能竞赛技术文件
发布时间:2018/8/16 23:41:38
|
栏目:
公示公告
|
浏览次数:
519
上一篇:
(石材护理工)第二届湖南省清洁清洗行业职业技能竞赛技术文件
下一篇:
(物业保洁员)第二届湖南省清洁清洗行业职业技能竞赛技术文件
Copyright © 2014-2021 湖南省环卫清洁行业协会 All Right Reserved. 备案号:
湘ICP备2021002228号
微信公众号
地址:湖南省长沙市开福区双拥路9号长城万富汇金座五楼506室 电话:0731-85513523 技术支持:
点屏网络
湘公网安备 43010502001447号
扫一扫
关注于我们